RUMAH SAKIT JOGJA
Menu
Toggle navigation
Beranda
Profil
Profil RS
Gambaran Umum
Letak Geografis
Administratif
Sejarah
Visi, Misi dan Motto
Makna Logo
Prestasi
Struktur Organisasi
Profile Pejabat
Rencana Strategis
Rencana Kerja
Perjanjian Kinerja
Kedudukan dan Tupoksi
Maklumat Pelayanan
LHKPN
LHKASN
Data Pegawai
Agenda
Pelayanan
Gawat Darurat
Rawat Jalan
Rawat Inap
Radiologi
Farmasi
Laboratorium
Hemodialisa
Kemoterapi
ESWL
Endoskopi
Audiometri
Akupuntur
Home Care
BDRS
Rehab Medik
Instalasi Pemulasaraan Jenazah
Instalasi Rawat Intensif (IRI)
Instalasi Bedah Sentral (IBS)
Pelayanan Ambulans
Pelayanan Geriatri
Kabar
Berita
Pengumuman
Galeri
Galeri
Youtube RSUD Kota Yogyakarta
YK TV
Edukasi Kesehatan
Tautan Lain
Baznas
Seleksi BLUD
Info Pengunjung
Jadwal Dokter
Pendaftaran Online
Hak dan Kewajiban
Alur Pelayanan
Layanan Kompetensi Rujukan
Sisrute
Informasi Tarif Pelayanan
Diklatlit
Diklat
Daftar MOU
TIMKORDIK
Riset/Penelitian
Formulir EC
Alur Penelitian
Tarif Penelitian
Perpustakaan
Jurnal
Kontak Diklatlit
Info Bed
Info Bed
Info Bed Per Kelas
Info Bed Per Ruang Kelas
Info Publik
Reformasi Birokrasi
Roadmap Reformasi Birokrasi
Zona Integritas
Survei
Laporan Pelaksanaan
Publikasi
Standar Operasional Prosedur
Regulasi
Informasi Berkala
Program dan Kegiatan
Laporan Keuangan
Capaian Kegiatan
Jadwal Kegiatan
Laporan Kinerja
SKM
Komitmen Pimpinan
Layanan Pengaduan
Informasi Setiap Saat
DIP dan DIK
Laporan Penyelenggaraan Informasi Publik
Alur Permohonan Informasi
Pengaduan
Laporan Pengaduan
Laporan Pengawasan Internal
Permohonan Informasi
Informasi Pengadaan Barang dan Jasa
Informasi Ketenagakerjaan
Standar Pengumuman Informasi
Surat Menyurat Pimpinan
Informasi Organisasi & Kepegawaian
Perjanjian dengan Pihak Ketiga
Daftar Aset dan Inventaris
Informasi Serta Merta
Maklumat Layanan
Standar Pelayanan Publik
Alur Pelayanan
Informasi Lain
Kebijakan Privasi
SK Direktur dan Notulen
Sambutan Pimpinan
Direktori
Sekretariat Daerah
Sekretariat DPRD
Inspektorat
Dinas
Badan
Kemantren
Kelurahan
Rumah Sakit
Puskesmas
BUMD
Lainnya
Alur Pelayanan
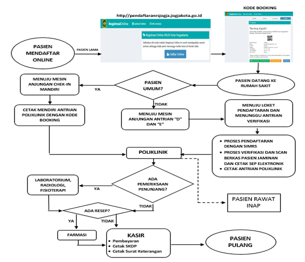
Alur Pasien Online
Alur Pasien Rawat Jalan
Alur Pasien UGD
Alur Pasien Rawat Inap
Alur MCU
Alur MTBS
Alur Pasien Covid-19
Alur Pasien Puskesmas
Alur PCR
Alur Vaksin Lansia Hal 1
Alur Vaksin Lansia Hal 2